中文|English
登录|快速注册
  • 产品中心
  • 下载中心
  • 解决方案
  • 技术支持与培训
  • 行业应用
  • 工程业绩
  • 新闻中心
  • 市场活动与CPCC
  • 网站首页
  • 关于彩神ll购彩大厅-彩神购彩购彩大厅-welcome彩神彩神-彩神8争霸登录入口-网信welcome彩票彩神-彩神welcome购彩中心-彩神8购彩-彩神争8谁与争锋app

    彩神ll购彩大厅-彩神购彩购彩大厅-welcome彩神彩神-彩神8争霸登录入口-网信welcome彩票彩神-彩神welcome购彩中心-彩神8购彩-彩神争8谁与争锋app介绍

    质量、体系、...

    专利与产品认...

    新闻中心

    公司资质

    新三板上市

  • 产品中心
    PROFINET网关
    PROFIBUS总线桥
    PROFIBUS主站网关
    EtherNet/IP网关
    现场总线远程I/O及温控器
    EtherCAT网关
    PROFINET交换机
    嵌入式通信接口板卡
    DP/PA芯片及工业以太网模组
    车间信息化网关(多协议智能网...
    CANOPEN转PROFINET网关
    MODBUS转PROFINET网关
    CAN转PROFINET网关
    串口自由协议转PROFINET网关
    MODBUS TCP转PROFINET网关
    PN-G2-CANOPEN(详细进入) PN-G2-2CANOPEN(详细进入)
    PN-G2-MOD232485(详细进入) PN-G2-2MOD485(详细进入)
    PN-G2-CAN(详细进入) PN-G2-2CAN(详细进入)
    PN-G2-RS232(详细进入) PN-G2-2RS232/485(详细进入...
    PN-G2-2ETH(详细进入)
    MODBUS@PROFIBUS网关
    串口自由协议@PROFIBUS总线桥
    CAN@PROFIBUS总线桥
    CANOPEN@PROFIBUS总线桥
    MODBUS TCP@PROFIBUS总线...
    协议定制@ PROFIBUS总线桥
    PB-B-MODBUS485(详细进入) PB-B-MODBUS232(详细进入) PB-B-MODBUS422(详细进入)
    PB-B-RS232(详细进入) PB-B-RS485(详细进入) PB-B-RS422(详细进入)
    PB-B-CANopen(详细进入) PB-B-aCAN(详细进入) PB-B-CANO2(详细进入)
    PB-B-CANOpen/Master PB-B-CANO2/Master PB-B-CANOpen/Slave
    PB-G-ETH2.0(详细进入)
    定制产品(详细进入)
    MODBUS TCP@PROFIBUS主站...
    MODBUS/CANOPEN@PROFIB...
    PROFINET@PROFIBUS主站网关
    EtherNet/IP@PROFIBUS主...
    PROFIBUS主站网关配置软件
    PBM-ETH-3.0(详细进入) PBMG-ETH-2.0(详细进入)
    PBM-MCO-1.0(详细进入)
    PN-PBM-2.0(详细进入) PN-PBM-1.0(已停产)
    EIP-PBM-2.0(详细进入) EIP-PBM-1.0(已停产)
    PBConfi (详情进入)
    EIP转Modbus RTU网关
    EIP转Modbus TCP网关
    EIP-G2-MOD232/485
    EIP-G2-2ETH
    QIO系列 - 小点数一体式
    400B系列-模块式
    IP67型I/O模块
    300A系列 - 一体式
    热电偶型温控器
    热电阻型温控器
    QIO-PN系列
    400B-DO16D24T05(详细进入) 400B-PN-1.0(详细进入) 400B-DIDO8D24T05(详细进入... 400B-DI16D24(详细进入) 400B-DO8DA2R5(详细进入) 400B-PB-1.0(详细进入) 400B-TCH8D2(详细进入) 400B-RTD6D3(详细进入) 400B-AI8A1D2(详细进入) 400B-AO4A1D2(详细进入)
    PIO-AI4(详细进入) PIO-AI12(详细进入) PIO-AI20(详细进入) PIO- AI8(详细进入) PIO-DI16DO16(详细进入)
    PB-TC-THC10(详情进入)
    PB-TC-RTD7(详情进入)
    ECAT转Modbus RTU 网关
    ECAT-G2-2MOD232/485
    A型8电口PROFINET交换机
    B型6电口2光口PROFINET交换机
    C型高防护等级(IP67)交换机
    PNS-8.0-Ax
    PNS-6.2-Bx
    M系列板卡
    D系列板卡
    OEM1系列板卡
    OEM2系列板卡
    OEM3系列板卡
    OEM4系列板卡
    定制板卡
    M2-PB-SPI(详细进入) M2-PB-UART(详细进入) PN-US(详细进入) EIP-US(详细进入) DPV1-U(详细进入) DPV1-RSU(详细进入)
    DPN-DRV-V10(详细进入) DPN-AVT-V10(详细进入) DPB-VSP-V10(详细进入) DPB-PCC-V10(详细进入) DPB-MPC-V10(详细进入) DPB-DRV-V10(详细进入) DPB-ACT-V10(详细进入)
    PB-OEM1-SHO(详细进入) PB-OEM1-DPRAM(详细进入)
    PB-OEM2-SEA(详细进入) PB-OEM2-SE(详细进入)
    PB-OEM3-40I32O(详情进入) PB-OEM3-64IO(详细进入)
    PB-OEM4-PCI(详细进入)
    PROFIBUS接口板卡定制(详情进...
    PROFIBUS从站协议芯片DSDP...
    多协议工业以太网模组IEMOD2...
    多协议工业以太网模组
    芯片开发包
    DSDPV1-RSU(详情进入) DSDPV1-80IO(详情进入) DSDPV1-R(详情进入)
    PN-IEMODL80、PN-IEMODL...
    PN-IEMOD
    芯片开发包DSDPV1-P1(详情进...
    ETH系列网关
    SG系列多串口网关
    EIO系列采集网关
    MODBUS TCP@MODBUS RTU...
    ETH-U1-1.0(详细进入)
    SG-U6C0-1.0(详细进入) SG-U4C0-1.0(详细进入) SG-U2C0-1.0(详细进入) SG-U1C0-1.0(详细进入)
    ETH-485-MRTU2(详细进入)
  • 解决方案

    PROFIBUS解决方案

    多协议设备接入PLC/DCS

    物联网、无线解决方案

    车间设备联网与MES

  • 技术支持与培训

    常见问题解答

    产品应用详解

    产品试用

    多媒体中心

    培训中心

  • 行业应用

    电力能源

    电子电工

    石油化工

    冶金矿产

    生产制造

    环保工程

    楼宇控制

    其它

  • 下载中心

    产品彩页

    产品资料

    技术资料

    培训资料

    软件资料

  • 工程案例

    Company Introduction

    Products & Services

  • 市场活动与CPCC

    展会资料

    关于CPCC

    PROFIBUS技术

    PROFINET技术

    CPCC技术服务与培训

    市场活动与技术推广

    CPPTL

 
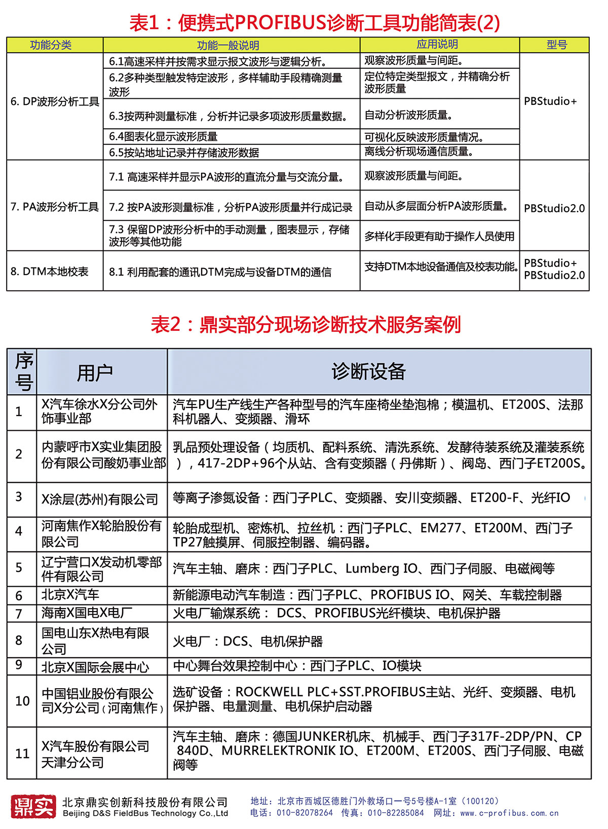
当前位置:首页 > 市场活动与CPCC > 展会资料 > 彩神ll购彩大厅-彩神购彩购彩大厅-welcome彩神彩神-彩神8争霸登录入口-网信welcome彩票彩神-彩神welcome购彩中心-彩神8购彩-彩神争8谁与争锋appPROFIBUS诊断工具PBStudio
彩神ll购彩大厅-彩神购彩购彩大厅-welcome彩神彩神-彩神8争霸登录入口-网信welcome彩票彩神-彩神welcome购彩中心-彩神8购彩-彩神争8谁与争锋app400B总线IO
彩神ll购彩大厅-彩神购彩购彩大厅-welcome彩神彩神-彩神8争霸登录入口-网信welcome彩票彩神-彩神welcome购彩中心-彩神8购彩-彩神争8谁与争锋appPROFIBUS诊断工具PBStudio
彩神ll购彩大厅-彩神购彩购彩大厅-welcome彩神彩神-彩神8争霸登录入口-网信welcome彩票彩神-彩神welcome购彩中心-彩神8购彩-彩神争8谁与争锋app主站网关解决方案
彩神ll购彩大厅-彩神购彩购彩大厅-welcome彩神彩神-彩神8争霸登录入口-网信welcome彩票彩神-彩神welcome购彩中心-彩神8购彩-彩神争8谁与争锋app芯片
彩神ll购彩大厅-彩神购彩购彩大厅-welcome彩神彩神-彩神8争霸登录入口-网信welcome彩票彩神-彩神welcome购彩中心-彩神8购彩-彩神争8谁与争锋app协议转换网关
彩神ll购彩大厅-彩神购彩购彩大厅-welcome彩神彩神-彩神8争霸登录入口-网信welcome彩票彩神-彩神welcome购彩中心-彩神8购彩-彩神争8谁与争锋app通信接口板卡
车间设备联网与MES
电力监控网关
工业物联网与ICloud云平台
网络部件
温控控制器与现场总线远程IO












网站首页 | 关于彩神ll购彩大厅-彩神购彩购彩大厅-welcome彩神彩神-彩神8争霸登录入口-网信welcome彩票彩神-彩神welcome购彩中心-彩神8购彩-彩神争8谁与争锋app | 产品中心 | 解决方案 | 行业应用 | 技术支持与培训 | 下载中心 | 工程业绩 | CPCC

Copyright © 彩神ll购彩大厅-彩神购彩购彩大厅-welcome彩神彩神-彩神8争霸登录入口-网信welcome彩票彩神-彩神welcome购彩中心-彩神8购彩-彩神争8谁与争锋app 京ICP备05064887号-1 京公网安备11010202010294号

电话: 010-82066344/82066355/82066377/82078264  传真: 010-82285084 
地址: 北京市西城区德胜门外新风街2号天成科技大厦B座6001-6004(100120)
技术支持: 金方时代 维护


微信扫扫有惊喜

彩神ll购彩大厅-彩神购彩购彩大厅-welcome彩神彩神-彩神8争霸登录入口-网信welcome彩票彩神-彩神welcome购彩中心-彩神8购彩-彩神争8谁与争锋app公众微信

关注有惊喜

  • 市场客服
  • 技术咨询
  • 在线留言